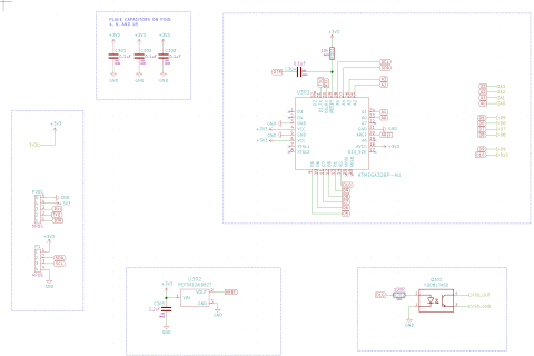
Simple-EE
Its a site where you can find simplified resources for your DIY Electronic projects, school projects, and course material
Δ